
Welcome to Swasthya 👨⚕️
Swasthya is a comprehensive hospital management platform that enhances healthcare delivery by integrating multiple essential features into a single system. The platform offers efficient OPD management, real-time bed tracking, centralized Electronic Health Records (EHR), digital prescription management, and pharmacy inventory monitoring.
It also includes advanced accessibility features like voice control for visually impaired users and administrative tools for hospital management, making it ideal for government, private, and public-private partnership hospitals. By facilitating city-wide integration, Swasthya ensures seamless coordination, real-time updates, and optimized resource utilization across healthcare facilities.

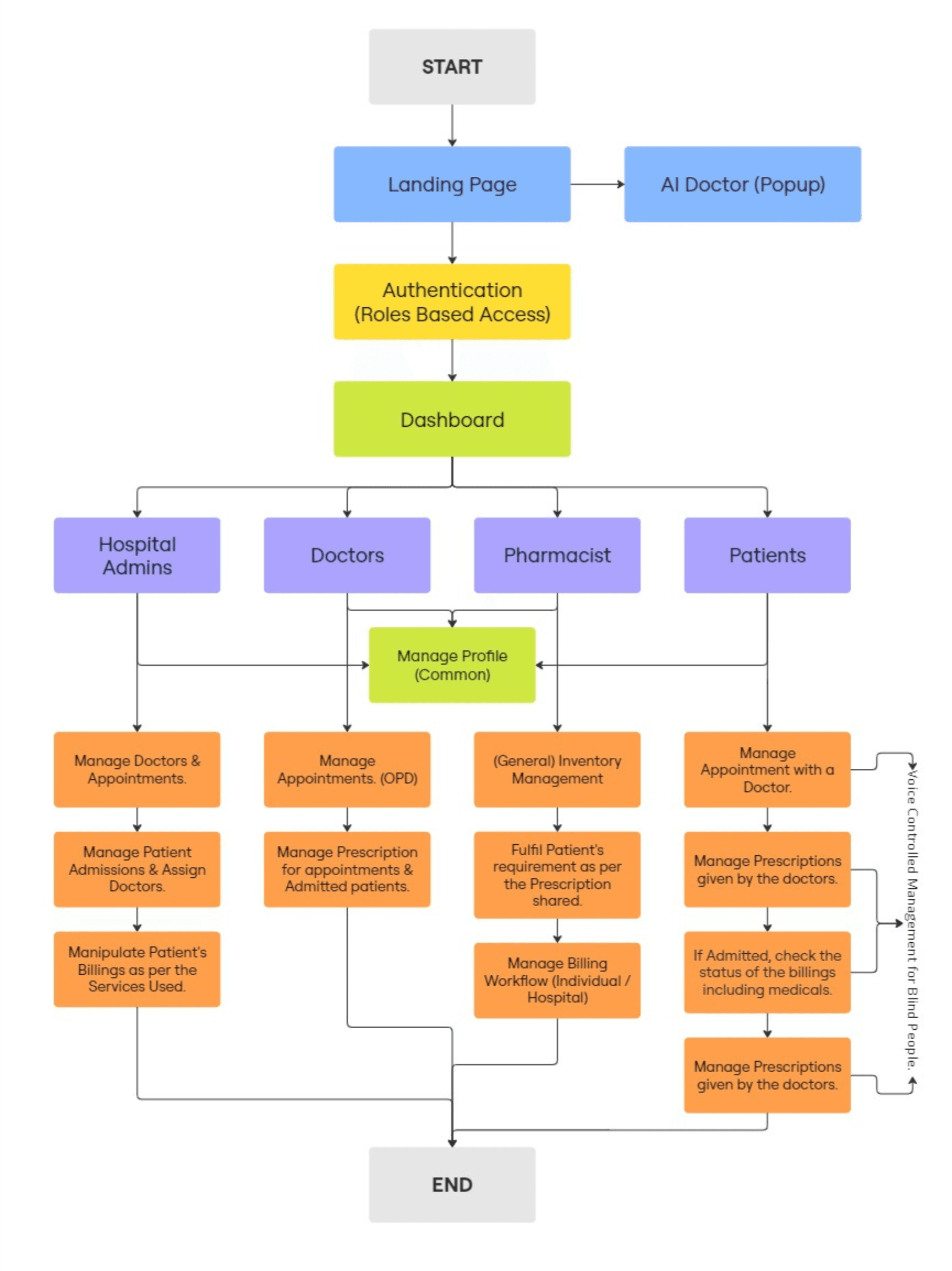
User-Specific Features.
Discover our comprehensive suite of features, both current and upcoming. Below, you'll find a detailed breakdown of everything our platform offers to enhance your experience.
Hospital Admins
Hospital administrators have access to a comprehensive set of tools to efficiently manage the hospital's operations. These include real-time bed tracking and monitoring across departments, patient admission and discharge management, and the ability to manage doctor schedules and approvals. Admins can also access financial reporting and billing systems to streamline hospital finances. Additionally, they can oversee hospital performance metrics through an advanced analytics dashboard.
Doctors
Doctors benefit from features that optimize patient care and workflow efficiency. They can manage appointments, track their patient queue in real-time, and access Electronic Health Records (EHR) for past medical histories, prescriptions, and treatments. Doctors can also generate digital prescriptions, automatically send them to pharmacies, and integrate them into the billing system. Moreover, doctors can view and manage their schedules and maintain a detailed profile for patients to book appointments based on their availability.
Pharmacists
Pharmacists are empowered with a robust inventory management system that tracks real-time medication stock levels and automatically reorders items when they are low. They receive digital prescriptions directly from doctors, making the dispensing process more efficient. The pharmacy system is also integrated with hospital billing for smooth payment processing, reducing manual paperwork and improving overall operational efficiency.
Patient
Patients, including those with visual impairments, enjoy a user-friendly platform with multiple features to improve their healthcare experience. They can book appointments online, view real-time updates on their queue position in outpatient departments, and access their health records through a centralized EHR system. Patients can track their treatment history, including past prescriptions and medical results, and receive digital prescriptions directly from doctors. The platform also offers voice-controlled navigation and text-to-speech functionality for visually impaired users, ensuring inclusivity in healthcare access.
Flowchart.

